
自作本の紹介をしています 今日は、ねはん参りのことです



ねはん参りは、おしゃかさまのなくなったときのこと、花祭りは、おしゃかさまが生まれたときのこと 明峰寺では、おしゃかさまの行事が行われています

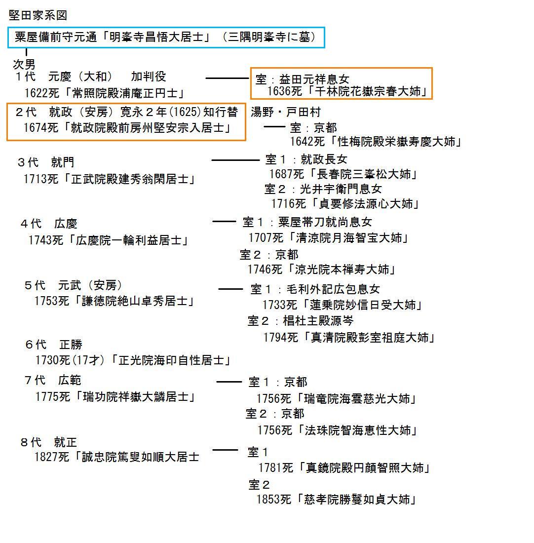
明峰寺は、由緒あるお寺で、湯本の大寧寺と関係があります

大内が山口に来たので、長門も、宗教的な面で栄えたみたいです 明峰寺には、粟屋家の墓もあります

三隅の社寺のほとんどが、火災にあっているので、大内氏の時代の史料が、見つからないのが残念です
今日は、栗畑の猪の囲いを修理、付け替えました


目の前に、エノキの花が咲いていました

子供のころ、この木に登って、赤い実、ヨノミをよく食べていました

20年以上も前、田だったときにれんげを植えたのが、まだ生き残っています わりと湿ったところに生えるようです